Using Evolutionary Design in Context
This is one example of how the Evolutionary Design practice can be used in conjunction with other practices in a development process.
Relationships
Main Description

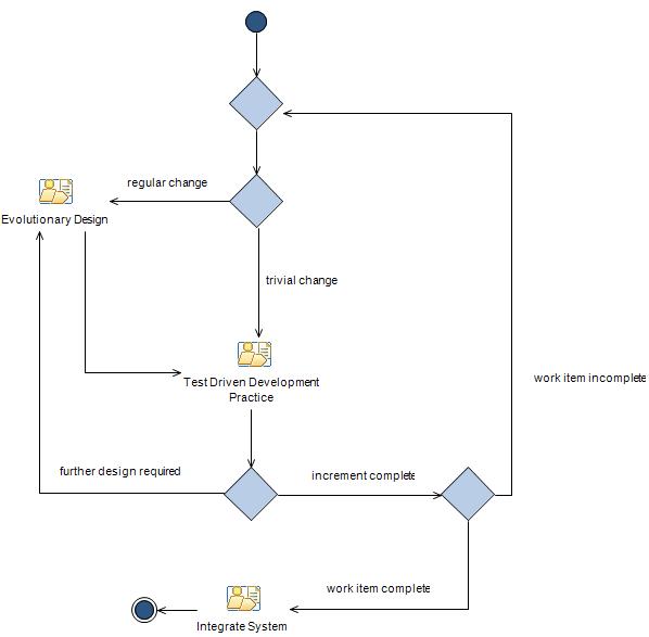
The Evolutionary Design practice describes how to create a high quality design by evolving the design in small increments and refactoring often. It should be used in conjunction with other practices or process elements to deliver high quality software. This example illustrates one possible way of utilizing the ED practice in conjunction with other practices.

This diagram describes an evolutionary approach to developing software by incrementally considering a small part of the system. A brief amount of time is spent considering the possible design, the code is implemented using a test-first approach, and the design is reviewed and refactored until high quality software is achieved. The new part of the system is then integrated with the rest of the system, and another small part of the system is selected for development.